V0级别阻燃材料ULTUM9085
国内领先的飞机管道零部件应用方案,及提供商
航空航天空调管道需要具备高精度、轻量化特性
用于飞机内饰的3D打印零部件快速制造
用于为航空航天业生产具有成本效益的复合材料模具
3D打印可以实现高度定制化、快速生产和成本优化
HVAC通风管和排气管是建筑暖通空调系统的重要组成部分,用于确保室内空气的质量和舒适度
用于发动机环境布置验证及功能性验证
3D打印技术为汽车车灯的设计和制造带来了革命性的变化
汽车内饰、内饰模具以及内饰设备
对于汽车刹车管路的快速检测,3D打印可以显著提高检测效率和准确性
减轻重量、提高散热效率、实现复杂结构的制造以及缩短开发周期
减轻重量、提高散热效率、实现复杂结构的制造以及缩短开发周期
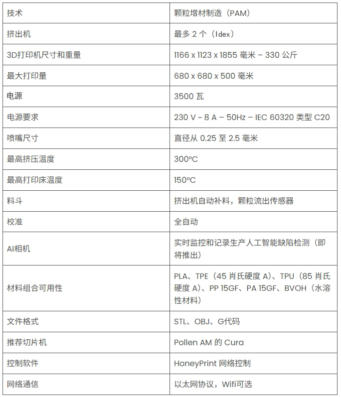
法国3D打印机制造商Pollen AM在TCT 3Sixty 2025展会期间,推出了新型大幅面3D打印机Pam Pro Pellet。

Pam Pro的问世,标志着Pollen AM自成立以来的又一次重大技术变革。与公司早期专为研发领域设计、采用开放式架构的pam o2等产品相比,新系统聚焦生产型应用,面向更广泛的工业用户。Pollen AM销售经理Jimmy Littmann(曾任苹果及Formlabs销售主管)在展会现场表示:“Pam Pro的生产速度较上一代系统提升六倍,材料成本较传统线材3D打印机降低5至10倍。我们致力于推动颗粒3D打印技术的普及,让这项技术成为工业生产的主流选择。”
Pam Pro的高易用性得益于全自动打印机校准、人工智能缺陷检测等智能化功能。产品定价为2.5万欧元(约合20万人民币),有效填补了欧洲大幅面FDM系统与桌面级低成本解决方案之间的市场空白,实现了经济性与工业品质的双重兼顾。
Pollen AM旨在通过提供高价值、用户友好的产品,推动颗粒3D打印的更广泛应用,而不仅仅是“尽可能多地赚钱”。作为该战略的一部分,公司将通过区域经销商独家销售Pam Pro,此举旨在帮助降低运营成本。领导这一战略的Littmann相信,这将提升可扩展性并改善客户支持。
Pam Pro首批50台将于2025年9月至12月陆续交付,初期销售重点覆盖西欧市场,未来将逐步拓展至全球其它地区。

售价2.5万欧元的颗粒3D打印
Pam Pro 3D打印机采用了公司专有的颗粒增材制造(PAM)技术。Littmann预计,凭借公司经济实惠的价格和丰富的材料特性,这款新型颗粒3D打印机将在生产应用领域实现显著增长。
颗粒材料的广泛可用性和低廉价格是它的优势之一,因为它们与传统注塑成型所用的原材料相同。Littmann指出,颗粒原料的成本比线材低出十倍。对于刚开始接触增材制造的企业,这种成本效益和材料的熟悉度简化了材料的采用和认证流程。

Pollen AM提供了一系列针对3D打印客户量身定制的颗粒原料组合。Littmann强调,这解决了增材制造市场的一个主要挑战——材料采购。大多数材料供应商以吨级销售用于注塑成型的颗粒,而3D打印用户通常每次需求仅为50至100公斤。Pollen AM填补了这一市场缺口,提供直接满足客户需求的批量材料。
在新品发布时,Pollen AM提供了五种适用于生产应用的材料:PLA、TPE(45肖氏硬度A)、TPU(85肖氏硬度A)、PP 15GF、PA 15GF和BVOH(一种水溶性支撑材料)。为了进一步简化操作,Pam Pro预置了可以直接编程到打印机中的材料配置文件。然而,由于新设备缺少加热构建室,它的材料兼容性受到一定限制。这一设计选择是基于“尽可能降低打印机成本,以推动市场产量”的考虑。

Pam Pro 3D打印机构建尺寸为680 x 680 x 500毫米,成为这家法国公司迄今为止最大的机型。新设备打印速度已提升至每秒500毫米,同时喷嘴温度可达超过300℃。这种性能的显著提升主要得益于紧凑且轻巧的挤出机设计。Littmann强调:“挤出机是我们的核心技术,它在实现六倍的打印速度提升中扮演了关键角色。”他同时保证,速度的提升不会以牺牲零件质量为代价。
客户可以选择单喷嘴配置或采用 IDEX(独立双挤出机)架构,挤出机的尺寸范围为0.25至 2.5毫米。拥有双挤出机的选项使得用户能够同时打印两个部件,或进行多材料3D打印,包括使用水溶性支撑材料,从而加快后处理过程,使得操作更高效、更便捷。

Pam Pro配备了实时视频监控和人工智能缺陷检测功能,进一步简化了生产流程。虽然许多人工智能功能仍在开发中,但Littmann透露,Pollen AM团队正致力于使该系统能够分析材料流动,并预测挤出不足可能导致的缺陷。当检测到缺陷时,人工智能将自动调整设置,以预防最终部件出现缺陷。
Pollen AM公司的另一款产品Pam O2则专注于满足工匠和工程师的需求。这种市场定位在机器设计上体现得尤为明显:Pam Pro采用坚固的金属外观,与Pam O2注重美观的木质设计形成鲜明对比。
Littmann指出,石油天然气、消费品、医疗和体育行业中有许多高混合、小批量的应用场景。Pollen AM的TPU材料具有极佳的柔软性,非常适合生产水管、密封件、鞋垫以及自行车鞍座等产品。在Pollen AM的展位上展出的自行车鞍座,就是使用了弹性极佳的TPE-30 Shore 00材料3D打印而成。Littmann强调:“这是使用线材无法实现的。”
Pollen AM Pam Pro的技术规格
